株式会社NTTデータ オートモビリジェンス研究所
NTTデータグループ

ZIPCツール

TOOLS

ZIPC Tools

ZIPC GARDEN

ZIPC GARDEN パッケージ構成

ZIPC GARDEN パッケージ構成

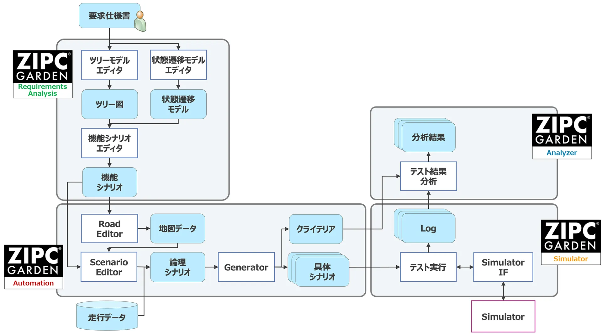
「ZIPC GARDEN」は、ODDや機能シナリオを定義する「Requirements Analysis」パッケージ、地図とシナリオを生成する「Automation」パッケージ、既存のシミュレータとのインタフェースとテスト実行管理をする「Simulator」パッケージ、シミュレーション結果や実走行データを分析・可視化する「Analyzer」パッケージで構成されます。

ZIPC GARDEN

CONTACT

導入に関する質問やご相談、サポートに関することなど、まずはお気軽にご相談ください。